企业邮箱
服务热线:
010-82780776
首页
智能配用电
解决方案
工程案例
产品中心
重点客户
资质证书
煤炭能源
解决方案
工程案例
产品中心
重点客户
资质证书
轨道交通
解决方案
工程案例
产品中心
重点客户
资质证书
新闻中心
企业新闻
行业动态
关于我们
公司简介
资质荣誉
企业文化
企业创新
质量保证
招贤纳士
联系我们
热门搜索:信息、科技
服务热线
010-82780776
在线客服
询价邮箱
tn-sp@tn-sp.com
公众号
返回顶部
解决方案
工程案例
产品中心
重点客户
资质证书
首页
轨道交通
解决方案
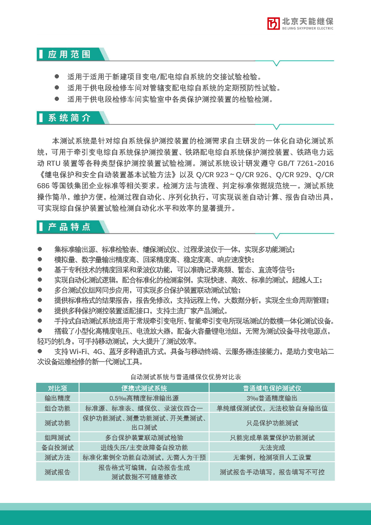
便携式/手持式自动测试系统
时间:2025-08-19
浏览次数: 266次
上一篇:智能一体化移动检测平台
下一篇: 牵引变电所综合自动化系统
返回列表